
Aut Viam Inveniam Aut Faciam
"I will find a way, or I will make one"

Chemical Engineering
Virginia Tech Chemical Engineering '22
As a chemical engineer, I specialize in the research and development of new technologies and processes to improve the safety and efficiency of energy production. I have worked extensively on projects related to The Future of Nuclear Energy Production, Liquid Organic Hydrogen Carriers, and Solvent Recovery.
I have been a part of the Virginia Tech Chemical Engineering program, and have a passion for developing sustainable solutions to energy challenges. My mission is to create and implement technologies that will make the world a safer and more efficient place.
Get to Know Me
Hey, I'm Nicholas Lusardi— Chemical engineer, Full-Stack Developer, COO, and Fund Manager. My journey began in the world of Chemical Engineering at Florida Institute of Technology before transferring to Virginia Tech to take on greater challenges In the Engineering world. Click on the button below to visit my LinkedIn profile!During my time at Virginia Tech, I undertook remarkable projects, including designing a liquid organic hydrogen carrier plant and conducting a technoeconomic analysis in collaboration with Eastman Chemical. I also led a team in developing a solvent recovery plant design. Presenting my research on the future of nuclear energy production at the Virginia Tech Operations Laboratory was an unforgettable experience. There I delivered plans for new reactors (SCFR and other metal-cooled fast reactors, as well as the famous tokomak) in 2021, some of these are just now being implemented in the industry today in 2023.Driven by a desire to create along with my lifelong passion for cars, I founded an automotive detailing and restoration business, working on prestigious vehicles like Lamborghinis, Ferraris, and Ducatis mainly for close friends and family. As an engineer-turned-entrepreneur, I'm committed to delivering precision and craftsmanship to my clients, despite the challenges of being young and owning a small business.In the world of investing, I've delved into technical analysis, RRG, trading strategies, and options flow. Utilizing a powerful computer algorithm I developed, I've achieved an astounding 795.995% growth rate in my investment portfolio.With my unique blend of engineering expertise, entrepreneurial spirit, and investment prowess, I'm constantly pushing boundaries and making a lasting impact. I'm passionate about innovation and creating a future that's truly extraordinary.
The Future of Nuclear Energy Production
This presentation weighed in on a controvercial topic, replacing fossil fuels. Here I broke down a pros and cons of each, ethical and social impacts of changing, as well as new technologies, to really show off. Since this one of the designs has achieved fusion on a net-positive scale. Shows how far we advance every day.
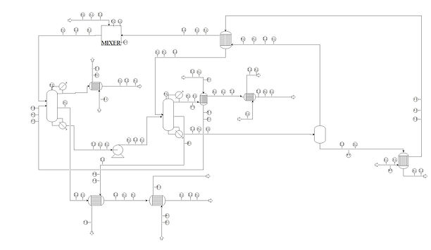
Liquid Organic Hydrogen Carriers as a Replacement to Fossil Fuels
In this report, I worked closely with a team of my fellow classmates and a team of mentors from EASTMAN chemical to produce a method to push gaseous hydrogen into the liquid state for shipment to energy deficient regions. This project was extremely interesting due to the multiple layers of sustainable energy generation methods wrapped around the main process. We were able to put more power back into the grid than we took out! (Yes, energy is freeee!). Definitely my favorite of the bunch.

_edited.jpg)
